Sexual Harassment & Misconduct
Harassment and Sexual Misconduct – Policies, Procedures and Information
This webpage is the ‘single comprehensive source of information’ required by the Office for Students (OfS registration condition E6).
What is harassment and sexual misconduct?
Harassment and sexual misconduct are defined in LCCM’s Harassment and Sexual Misconduct Policy as follows:
Harassment LCCM follow the meaning given to harassment in:
Section 26 of the Equality Act 2010
Section 1 of the Protection from Harassment Act 1997
A summarised section of the Equality Act 2010 as follows:
‘harassment, including sexual harassment, includes unwanted behaviour or conduct which has the purpose or effect of violating a person’s dignity or creating an intimidating, hostile, degrading, humiliating or offensive environment because of, or connected to, one or more of the following protected characteristics: age; disability; gender reassignment; race; religion or belief; sex; and sexual orientation.’
LCCM have summarised section 1 of the Protection from Harassment Act 1997 as follows:
‘a course of conduct conducted on at least two occasions that harasses one other person, or a course of conduct that harasses two or more persons at least once each. References to harassing a person include alarming the person or causing the person distress.’
Sexual Misconduct: LCCM define sexual misconduct as any unwanted or attempted unwanted conduct of a sexual nature. This includes, but is not limited to:
- Sexual assault
- Sexual harassment
- Rape
- Stalking
- Coercion or exploitation for sexual purposes
- Unwelcome physical contact
- Sexual comments, jokes, or gestures
- Sending sexually suggestive messages or content
Reporting harassment and sexual misconduct
How to Report
Informal Reporting: Students or staff may choose to speak informally with their personal tutor, line manager, or HR representative, who can offer support and guidance without initiating formal proceedings.
Formal Reporting: Formal reports of harassment or sexual misconduct can be made by email directly to the designated Head of Operations or Whistleblowing Lead. Reports can be made via the harassment and sexual misconduct portal , including anonymous reports.
Anonymous reports will be accepted; however, these may limit the investigation’s scope and outcomes.
External Reporting. Victims of sexual violence are encouraged to report the matter to the police. LCCM will support individuals who choose to make a police report while also following its internal procedures.
Support for those affected
Counselling Services: Free, confidential counselling services are available to all students and staff affected by sexual harassment or misconduct.
Independent Advisors: Trained advisors will be available to offer support, guidance, and assistance through both internal and external processes, such as police reporting.
Academic Adjustments: Reasonable adjustments may be made to academic schedules or deadlines for those affected by an ongoing investigation.
Investigating harassment and sexual misconduct
The following policies are relevant to how we investigate allegations of student harassment and sexual misconduct:
The Harassment and Sexual Misconduct Policy defines what harassment and sexual misconduct are and sets out the LCCM’s approach to preventing and addressing harassment and sexual misconduct.
In terms of how incidents are investigated, the Harassment and Sexual Misconduct Policy specifies that:
- The Student Disciplinary Procedure will be used to investigate allegations of harassment and sexual misconduct against students.
- The staff Disciplinary Policy and Procedure will be used to investigate allegations of harassment and sexual misconduct made by students against staff.
The Student Disciplinary Procedure and the staff Disciplinary Policy and Procedure set out how allegations will be investigated fairly, including timescales, stages, penalties and appeal provisions.
Handling Information
Confidentiality. All reports will be treated with the highest level of confidentiality. Only staff members involved in the investigation and resolution will have access to the details of the case, and no information will be shared without the consent of the complainant unless required by law or where there is a significant risk of harm to the individual or others.
Further details about confidentiality and information sharing are provided in the Harassment and Sexual Misconduct Policy.
Informing Individuals
In line with the Student Disciplinary Procedure and subject to its responsibilities under data protection laws, LCCM will, where reasonable and practicable, inform the student who reported an allegation of harassment or sexual misconduct of the investigation outcome and/or provide an explanation of any actions taken—or not taken—by LCCM. This also applies if the outcome is later revised. However, the information shared may be limited depending on the specific circumstances.
Training For Students
- Training: LCCM will provide mandatory training on harassment and sexual misconduct, consent, and bystander intervention for all students updated annually.
- Awareness Campaigns: Regular awareness initiatives will be conducted to educate the LCCM community about harassment and sexual misconduct, reporting channels, and available support.
- Partnerships: LCCM will work in partnership with external organisations such as sexual violence charities, local authorities, and law enforcement to offer additional resources and expertise.
Training for Staff
- We are developing mandatory online training for staff. This will be piloted in Autumn 2025
- During the academic year, our team run campaigns to promote awareness, including awareness sessions for staff, and will deliver bespoke training to staff on request.
- Staff involved in specialist roles will receive specialist training appropriate and relevant to their roles.
Personal relationships between Staff and Students
We are committed to safeguarding students from any real or perceived conflicts of interest or abuse of power that may result from intimate relationships with staff. This policy applies to all employees, workers, and individuals holding positions within the company or its group entities. Our Employee-Student Relationships Policy prohibits personal relationships between staff and students, except in cases where a prior relationship exists. Such relationships must be disclosed to ensure that any potential conflicts of interest are properly managed.
Taking Steps to Protect Students
We are dedicated to taking meaningful and effective action to safeguard students from harassment and sexual misconduct. Our efforts include:
- Reviewing and publishing data on the use of our reporting portal.
- Incorporating feedback surveys into online training for students and staff, evaluating responses, and updating the training as needed.
- Collaborating with the LCCM Student Committee on updates to student policies concerning harassment and sexual misconduct. Students are actively involved in the committees that approve these policies.
Non-disclosure agreements
LCCM does not use non-disclosure agreements (NDAs) for handling complaints involving sexual harassment, abuse, misconduct, bullying, or other forms of harassment. Furthermore, as of September 2024, the Office for Students has banned higher education institutions from using NDAs in cases where students report harassment or sexual misconduct.
Academic Freedom, Freedom of Speech and Expression Policy
Academic Freedom, Freedom of Speech and Expression Policy
1 Policy Statement
LCCM reaffirms its commitment to free speech and academic freedom, grounded in:
- Section 43 of the Education (No. 2) Act 1986, LCCM must take reasonable steps to protect lawful freedom of speech.
- Higher Education (Freedom of Speech) Act 2023
- Article 10 of the European Convention on Human Rights affirms the right to freedom of expression, subject to lawful restrictions.
- OfS Regulatory Advice 24 establishes the “secure” duty (take all reasonably practicable steps to permit lawful speech and activity), and a “code” duty (maintaining a formal code)
2 Scope
This Code applies to:
- LCCM, including members of the Governing Body.
- All persons working for LCCM, paid or unpaid.
- All enrolled students.
- All invited speakers and participants in activities taking place on or through LCCM’s premises, facilities, or ICT systems.
3 Principles and Rights
LCCM aligns with OfS guidance:
- Presumption in favour of permitting lawful speech—even if shocking or uncomfortable
- Recognise academic freedom as protecting staff’s ability to question and propose controversial ideas without risking job or promotion
- Lawful restrictions must be:
- Speech “within the law”- not inciting hatred, harassment, terrorism, etc.
- Avoidable by reasonably practicable steps
- If unavoidable, fully lawful, proportionate, and non-discriminatory
4 Responsibilities
Expectations for all community members:
- Treat others respectfully while supporting vigorous debate.
- Avoid micro-management of viewpoints or ideologically prescriptive policies (e.g., LCCM won’t ban pronoun refusal—blanket bans are discouraged)
- Use personal judgment; do not restrict lawful speech, unless it clearly disrupts essential functions (teaching, safety).
- Discrimination, harassment, or Prevent breaches must be addressed under separate policy—but not via silencing of lawful viewpoints.
5 Organisation of Activities
- Code Maintenance
The Code is regularly reviewed and updated in line with OfS advice. It must explicitly adopt the principles of Regulatory Advice 24 concerning “secure” and “code” duties- Speaker Events
- Strong presumption: invitees should not be excluded for their opinions
- Permissible restrictions (security, safeguarding, reputational) must be target-neutral and applied consistently
- Blanket bans on protests or censorship of visits are impermissible; nuanced risk-based decisions are required
- Admissions & Recruitment
- Shall not disadvantage applicants based on viewpoints.
- Screening of foreign-funded contracts required; LCCM will not accept restrictive funding that undermines freedom
- Appointment & Promotion
- No ideological tests in hiring or promotions.
- Maintain records demonstrating assessment decisions were free from viewpoint bias
- Speaker Events
6 Record Keeping
LCCM will
- Record decisions affecting freedom of speech and how they reflect “reasonably practicable” considerations
- Assign responsibility clearly to appropriate committees or roles for free-speech decisions
- Ensure committee terms reference free-speech duties and alignment with Prevent and PSED duties
- Monitor links with external funders to ensure no undue restrictions on speech
7 Sanctions
- Breaches of this Code, including attempts to censor lawful speech, may result in disciplinary action under relevant procedures. LCCM reserves the right to assist law enforcement if unlawful speech occurs.
8 Policy Governance
- This policy is reviewed every three years or sooner if warranted.
- Future revisions will reflect updated OfS guidance or legal developments, including case law or sector-wide sanctions
9 Related Policies
- Guests Speakers and Events Policy
- Crisis Communications Policy
LCCM Admissions Appeal Policy
LCCM Admissions Appeal Policy
1. Policy Statement
The London College of Contemporary Music (LCCM) is committed to operating a fair, transparent, and consistent admissions process. All applicants have the right to request a review of an admissions decision where there is evidence that published admissions policies and procedures were not correctly followed, or where key information was not made available during the application process through no fault of the applicant, and this has had a material impact on the decision.
The Admissions Appeal Procedure ensures that such appeals are considered impartially, in a timely manner, and in line with LCCM’s regulatory obligations and the requirements of its awarding bodies. The process is designed to safeguard applicants’ rights while upholding the integrity of LCCM’s admissions standards.
2. Scope
This policy applies to:
- All applicants to LCCM’s validated programmes, including those seeking admission through Recognition of Prior Learning (RPL).
- All admissions decisions made by LCCM.
This policy does not cover:
- Appeals against academic assessment outcomes (covered by the Academic Appeals Policy).
- Complaints relating to service quality or conduct of staff (covered by the Complaints Procedure).
- Requests for feedback on unsuccessful applications, where no grounds for appeal exist.
3. Policy Principles
LCCM’s approach to admissions appeals is guided by the following principles:
- Fairness and Consistency – All appeals will be considered objectively and in accordance with published procedures.
- Transparency – Grounds for appeal, process steps, and decision-making responsibilities will be clearly communicated to applicants.
- Timeliness – Appeals will be handled within the timescales set out in this policy to avoid undue delay.
- Accessibility – The appeals process will be accessible to all applicants, with reasonable adjustments made where required.
- Confidentiality – All appeal submissions and related discussions will be kept confidential and managed in line with LCCM’s Data Protection and Privacy Policy.
- Integrity – Appeals will be assessed to protect the credibility of LCCM’s admissions process while ensuring applicants are treated equitably.
4. Responsibilities
- Applicants – Submit appeals in writing within the specified time limits, providing full and accurate evidence.
- Admissions Manager – Receive and acknowledge appeals; review initial appeal submissions; liaise with relevant tutors; provide a written response to applicants.
- Head of Operations – Review the appeal if escalated; consult with the Admissions Manager and relevant tutors; issue a final decision unless procedural grounds require referral to the Chair of Academic Board.
- Chair of Academic Board – Consider cases where there is evidence that the appeals process was not followed correctly; issue a final institutional decision.
- Awarding Body – Consider appeals referred under their procedures, where applicable.
5. Policy
5.1 Applicants may appeal against the outcome of their application to study at LCCM, including recognition of prior learning, solely on the grounds that:
- LCCM admissions policy or process had not been followed correctly;
and/or
- key information was not made available during the application process, through no fault of the applicant and that this had a material effect upon the outcome of the application.
5.2 The applicant must submit their reasons for appeal in writing to the Admissions Manager within four weeks of the date of LCCM’s decision on their application. (admissions@lccm.org.uk )
5.3 The Admissions Manager shall discuss the decision with the relevant tutor and reply to the applicant’s points in writing within 10 College working days of receipt of the applicant’s submission at 5.2.
5.4 If the applicant is still dissatisfied and wishes to pursue the appeal, the applicant may write to the Deputy Managing Director within 5 College working days of receipt of the Admissions Manager’s reply at 5.3.
5.5 The Deputy Managing Director shall review the admissions decision, examining the evidence and discussing with the Admissions Manager and if necessary, the relevant programme leader.
5.6 The Deputy Managing Director will reply to the applicant in writing within 10 College working days of receipt of the student’s written submission at 5.4. above, advising the applicant of their decision and noting that this is now final, with no scope for further appeal, unless it can be demonstrated that this process has not been followed correctly, in which case the applicant has the right to raise this in writing, with any evidence, directly to the Chair of the Academic Board.
5.7 The Chair of the Academic Board will respond to the applicant within 5 College working days of the next meeting of the Board.
5.8 If the applicant remains dissatisfied with the matter after referral to the Chair of Academic Board, or following the Deputy Managing Director’s decision if this does not relate to procedural matters, then this may be raised as a complaint to UCA, addressed to UCA admissions to: admissions@uca.ac.uk
5.9 All appeals documentation is stored confidentially for two years.
6. Governance
- This policy will be reviewed annually by the Academic Board to ensure alignment with awarding body requirements and sector best practice.
- Updates to the policy will be approved by the Academic Board and communicated to all relevant staff.
- The policy operates in conjunction with related LCCM policies, including the Admissions Policy, Academic Appeals Policy, and Complaints Procedure.
7. Related Policies
- Admissions Policy and Procedure
- Complaints Policy and Procedure
- Equal Opportunities and Discrimination Policy
Academic Misconduct Policy and Procedure
Academic Misconduct Policy and Procedure
1 Policy Statement
1.1 The purpose of this document is to detail the key principles and processes concerning student academic misconduct. In doing so, it seeks to establish academic integrity as central to LCCM learning, teaching, and scholarship.
1.2 LCCM is committed to ensu1ring that students and staff have the required understanding of what constitutes both academic integrity and academic misconduct, and that they are supported as necessary by the institution.
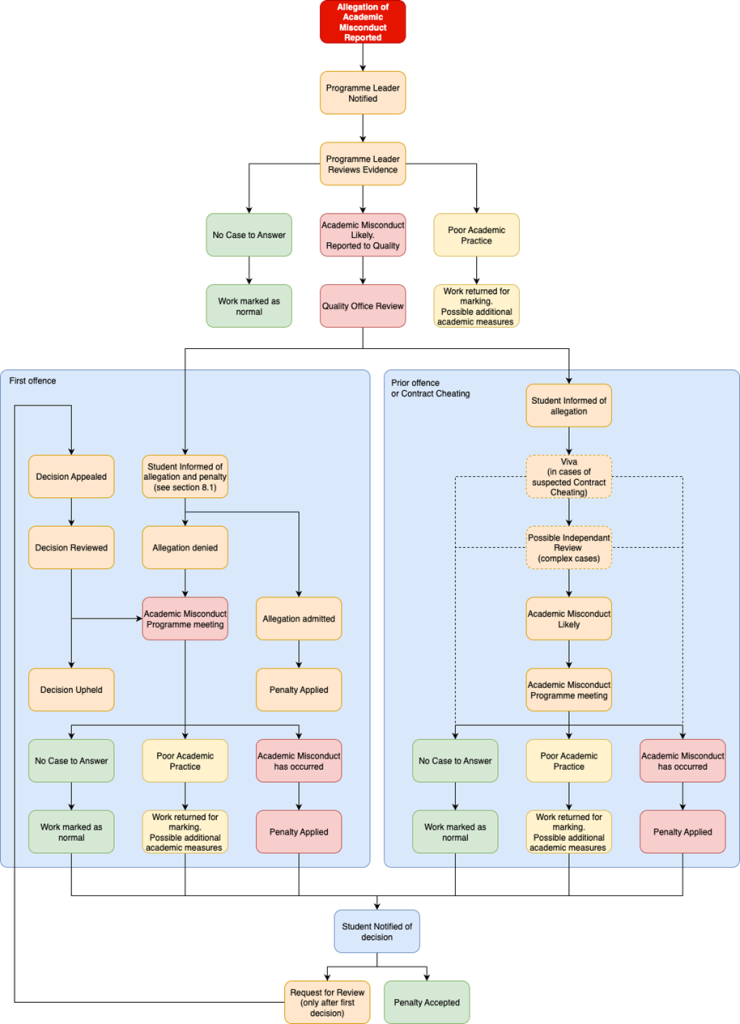
1.3 The process is as follows. (See Section 7 for detail):
1.3.1 Report alleged misconduct
1.3.2 Initial investigation
1.3.3 Academic Misconduct Programme Meeting (for first offence)
1.3.4 Academic Misconduct Hearing (for cases of contract cheating and subsequent offence(s) of misconduct)
1.3.5 Review stage (as required)
1.4 LCCM is very engaged with sector discussions about both the opportunities and challenges that Artificial Intelligence (AI) represents to Higher Education. These challenges include the threat to academic integrity posed by the unauthorised use of AI in generating academic or creative content[1]. LCCM is committed to ensuring that staff and students have the guidance they require to ensure that AI is used only as authorised. Unauthorised use of AI will be considered academic misconduct and will be addressed in accordance with this policy.
2 Scope
2.1 This policy applies to all students enrolled at LCCM, whether on:
- Award-bearing programmes (undergraduate and postgraduate) validated by the University for the Creative Arts (UCA);
- Credit-bearing short courses; and
- Non-credit-bearing (short) programmes delivered by LCCM.
2.2 It applies to all forms of assessment, including but not limited to:
- Written coursework, portfolios, and projects;
- Practical, performance, or studio-based assessments;
- Examinations and tests;
- Group work and collaborative projects;
- Digital submissions and use of virtual learning environments.
2.3 The policy covers allegations of academic misconduct occurring:
- On campus, during placements, or in any College-affiliated setting;
- Online, including digital platforms, learning technologies, or assessments submitted remotely;
- In any situation where academic credit, progression, or award could be affected.
2.4 This policy does not apply to:
- Issues of student behaviour unrelated to academic integrity, which are dealt with under the Student Code of Conduct;
- Cases of poor academic practice arising from inexperience or lack of study skills, which are normally addressed through academic support and guidance, unless repeated or intentional.
2.5 All students are expected to uphold the principles of academic integrity. Any breach of these principles, including contract cheating, plagiarism, collusion, falsification of evidence, or unauthorised use of Artificial Intelligence (AI), will be investigated under this policy.
3 Definitions
3.1 Any activity likely to undermine the integrity that is essential to scholarship and research constitutes academic misconduct. Academic misconduct can thus be defined as any action by a student which gives (or which has the potential to give) unfair advantage in an examination or assessment. Misconduct may also take the form of assisting someone else to gain an unfair advantage.
3.2 Examples of academic misconduct may include, but are not limited to:
3.2.1 Plagiarism
Presenting someone else’s work or ideas as one’s own.
3.2.2 Self-Plagiarism
Submitting the same assessment (in part or full) already submitted to LCCM.
3.2.3 Collusion
Unauthorised collaboration on an assessment. All parties involved will be dealt with through the Academic Integrity Regulations.
3.2.4 Contract Cheating
Submitting work that has been completed by a third party as one’s own. This includes the use of “essay mills,” where an individual or organisation is paid to complete an assessment; it also includes the unauthorised use of Artificial Intelligence (AI), as defined by LCCM in their guidance to staff and students.
3.2.5 Submission of fraudulent evidence for academic purposes
This includes making false Extenuating Circumstances claims or submitting false evidence for such claims.
3.3 The above examples are distinct from poor academic practice. Poor academic practice may arise from a lack of understanding of how to produce a piece of academic work or to sit an examination. As a student who is new to the university or new to studying in Higher Education, the student may be unfamiliar with how to present their work and in doing so, may make mistakes which need to be addressed. For example, they may submit work without properly acknowledging the source of words, ideas and diagrams in their work, without attributing the appropriate levels of collaboration with another student or may not be aware of how they should behave in an examination. The errors they have made are likely to have been through carelessness or inexperience rather than intending to deceive. In any case of academic misconduct, poor academic practice must thus be ruled out before a penalty of Level A, B, or C (see Appendix) can be applied.
4 General Principles
4.1 If it is suspected that a student has committed academic misconduct, as detailed above, the case will be investigated.
4.2 All investigations of alleged misconduct are dealt with in a timely manner and through processes which are clear, straightforward and transparent.
4.3 Confidentiality will be respected in conducting all aspects of the misconduct investigation. Details of cases under investigation are only disclosed to those immediately involved and/or those whose participation is necessary for the investigation. Any person suspecting a person of a breach of this policy should ensure that they have read the policy thoroughly and must maintain confidentiality at all times.
4.4 Cases are dealt with free from bias. Where a student has declared a disability, LCCM will endeavour where appropriate to ensure that information is available to them in appropriate formats, with reasonable adjustments made to proceedings within the procedure as required.
4.5 Group or connected academic misconduct cases will be considered and managed individually by the LCCM’s Quality Office. Hearings may consider joint or group allegations at a single hearing with all students in attendance. Students will however be given an opportunity to speak to the panel privately so that they can raise confidential or sensitive matters relating to mitigation.
4.6 Students have the right to be accompanied to any discussions, or meetings by a friend or student representative. Legal representation is not permitted at any discussion or meeting. The student should advise the meeting organiser of the name and relationship of the person accompanying them at least 48 hours prior to the meeting. A support person does not have a role in the proceedings or the right to speak without approval but may assist a student to clarify the processes involved during any hearing.
4.7 The standard of proof to be adopted during the investigation of alleged cases of misconduct will be the balance of probabilities. This means that the panel is satisfied, based on the evidence provided, that the occurrence was more likely to have occurred than not.
4.8 The burden of proof is on LCCM, meaning that it is LCCM’s responsibility to prove that academic misconduct occurred. Where an academic judgment is made, it will be evidence-based.
4.9 Communication with students will be via the student’s LCCM email address. It is the student’s responsibility to check their emails regularly during the process.
4.10 Students may typically continue with their studies while an academic misconduct investigation is ongoing but will be made aware of consequences should the case against them be upheld. Where the outcome of an investigation into academic misconduct could prevent a student progressing or lead to their expulsion, this will be made clear to them.
4.11 In exceptional circumstances, it may be appropriate to refer a student to the disciplinary procedure following the conclusion of the academic misconduct investigation.
4.12 LCCM’s final position on a misconduct investigation is confirmed in writing by a member of senior management in order to provide assurance that this is the definitive response of the provider and that the case has been managed according to these regulations.
4.13 Any student subject to misconduct proceedings in accordance with these regulations may obtain advice and guidance from LCCM’s Quality Office. Support can also be obtained from Student Services.
4.14 In cases of suspected contract cheating, or in other cases at the Programme Leader’s discretion, a viva will be initiated by the Programme Leader to identify the probability of misconduct. The outcome of the viva will be sent by the Programme Leader to the Quality Office for use as evidence at the Academic Misconduct Hearing (section 9).
5 Roles
5.1 Registry has oversight of all processes and documents relating to academic misconduct in order to carry out reporting requirements of the Academic Board. The Quality Office oversees all individual cases of academic misconduct, ensuring that the process is followed correctly, that all paperwork is completed, that the necessary communication occurs, and that each stage is monitored and recorded.
5.2 The Programme Leader receives the report of suspected misconduct from the marker, notifies the Quality Office, and works with them to investigate the allegation. The Programme Leader chairs the Academic Programme Misconduct Meeting (section 8.2) and is a member of the Academic Misconduct Panel (section 8).
5.3 Programme Administration liaises as necessary with the Programme Leader about the reporting of the case and decisions concerning the release of the grade. The team arranges reassessment opportunities as required and records the outcome on the student record system.
5.4 The Academic Misconduct Panel meets with the student to investigate where there have been one or more previous allegations of academic misconduct (section 8).
5.5 The Reviewer is a senior member of LCCM staff assigned when required to review a case should a request to review the outcome be received. The Reviewer will not have been involved with the investigation or hearing. (Section 9).
6 Governance
- Policy Owner: Head of Quality and Governance (or nominee).
- Operational Oversight: The Quality Office has overall responsibility for ensuring that this policy and its procedures are applied consistently and fairly across the College.
- Review Cycle: This policy will be reviewed annually by Academic Board and updated as necessary to remain compliant with sector guidance, the requirements of UCA as awarding body, and the expectations of the Office for Students (OfS).
7 Related Policies
- Academic Appeals Policy and Procedures
- Complaints Policy and Procedure
- Equal Opportunities and Discrimination Policy
- Assessment and Feedback Policy
Process
8 Reporting a case of Academic Misconduct
8.1 Where a suspected case of academic misconduct is identified, the marker will notify the Programme Leader.
8.2 The Programme Leader will review the evidence provided and reach one of the following judgements within ten (10) working days of receipt of the allegation:
i. There is no case to answer and misconduct did not occur. The assessment will be marked as normal.
ii. That this is a case of poor academic practice, meaning that the academic misconduct was unintentional. The Quality Office will consult with Programme Administration to determine whether there have been previous allegations of academic misconduct or poor academic practice against the student. The work will be returned for marking on its merits; a resit may be required, with a cap at pass. The Programme Leader will refer the student to the Student Success and/or training. The Programme Leader will notify the Quality Office and Programme Administration to make an entry on the student’s record for consideration if a future allegation of academic misconduct is made against the student.
iii. That academic misconduct has probably occurred, in which case the Programme Leader will submit the Academic Misconduct Reporting Form to quality@lccm.ac.uk. The Quality Office will determine whether there have been previous allegations of academic misconduct or poor academic practice against the student before notifying the student of the allegation.
9 Academic Misconduct – First Offence
9.1 Previous Allegations
If there have been no previous allegations of academic misconduct or poor academic practice against the student, the Quality Office will write, normally within ten (10) working days of receipt of the Academic Misconduct Report Form, to the student:
i. to present the allegation
ii. to confirm the judgement of the Programme Leader that the student has breached the Academic Integrity Regulations
iii. to provide the student with details of the allegation and evidence
iv. to refer the student to academic integrity resources and training provided by LCCM
v. to inform the student of the penalty, as determined by the Table of Penalties (Appendix);
vi. to invite the student to either:
a. Admit the allegation and accept the penalty, in which case the penalty will be applied with no further right of appeal and the case will be closed.
b. Deny the allegation, in which case the matter will be referred to an Academic Misconduct Programme Meeting (section 8.2).
9.2 Academic Misconduct Programme Meeting
i. Where a student contests the allegation or penalty, the student will be required to attend an Academic Misconduct Programme Meeting (or in the case of contract cheating the Academic Misconduct Hearing described in section 9).
ii. The Quality Office will notify the student of the meeting date and advise the student of their right to be accompanied by a friend or student representative.
iii. If the student does not attend the meeting, it will proceed in their absence and an outcome and/or penalty decided.
iv. The Academic Misconduct Programme Meeting will be chaired by a Programme Leader who is not known to, or has not taught, the student. A representative of the Quality Office will attend as advisor and servicing officer.
9.3 Programme Leader Judgement
The Programme Leader will make one of the following judgements:
i. There is no case to answer and misconduct did not occur. The assessment will be marked as normal
ii. That this is a case of poor academic practice, meaning that the student did not intend to cheat. The work will be returned for marking on its merits; a resit may be required, with a cap at pass. The Programme Leader will refer the student to academic integrity resources and/or training.
iii. That the student has committed academic misconduct, and the penalty imposed within the notification letter stands.
9.4 Notification
The Quality Office will notify the student in writing of the outcome within ten (10) working days. It will also notify Programme Administration to make an entry on the student’s record for consideration if a future allegation of academic misconduct is made against the student.
10 Academic Misconduct Hearing:
Second Offence or Contract Cheating
10.1 If there has been a previous allegation of poor academic practice or academic misconduct against the student, and in all cases of contract cheating, the Quality Office will convene an Academic Misconduct Hearing. All evidence regarding the case, including findings from the viva (see 9.3), must be submitted to Quality before the Hearing can be arranged.
10.2 Previous academic misconduct will not normally be relevant to determining whether the student committed the misconduct under investigation. However, it may be relevant if the student has previously committed the same, or very similar, misconduct. The timing of revealing any previous record of academic misconduct will be such as to not prejudice the outcome.
10.3 In the case of suspected contract cheating, a viva will be held prior to the hearing. In most cases the following points will apply:
i. The student must attend the viva in person. If a valid reason makes this impossible, this must be submitted to the Quality Office in writing; only with written permission from the Quality Office may the student then attend online. In such cases, the microphone and camera must be on for the duration of the hearing.
ii. The viva will be attended by the student, the Programme Leader, and Programme Administrator, in addition to the tutor, and/or Module Leader with specialist knowledge.
iii. The student will be offered the opportunity to present the original files of their submissions (e.g. Word documents, PowerPoint documents, video files etc) and should be able to produce a range of resources and evidence used in the completion of the work (e.g. pdf reports, journals, books, links etc).
iv. If the student does not attend the viva, the viva may be conducted during the hearing. In this case, the above points will apply.
v. The outcomes of the viva can be:
a. There is no case to answer and misconduct did not occur. The assessment will be marked as normal. The Academic Misconduct Programme Meeting will NOT proceed.
b. That this is a case of poor academic practice, meaning that the student did not intend to cheat. The work will be returned for marking on its merits; a resit may be required, with a cap at pass. The Programme Leader will refer the student to academic integrity resources and/or training. The Academic Misconduct Programme Meeting will NOT proceed.
c. That the student has committed academic misconduct, and the Academic Misconduct Programme Meeting will proceed.
vi. Following the viva, the Programme Leader will send to the Quality Office the outcome and details, which will be used as evidence at the hearing.
10.4 In more complex cases, an independent confirmation that the evidence is robust enough for the hearing to proceed may be required. A review of the evidence will be done by an Investigating Officer, a member of the Senior Management Team (SMT) who is not a panel member and was not involved in Stage One of the case. The Investigating Officer may wish to question relevant parties. The Investigating Officer will notify the Quality Office whether the case can proceed to the hearing, or whether further evidence is required in order for a hearing to occur.
10.5 The panel will include the following members, each of whom will be properly trained and supported:
i. Senior Academic Team or Nominated Programme Leader (Chair)
ii. An impartial member of the Academic Team (this could be a Programme Leader or contracted tutor, who is not known to, or has not taught, the student)
iii. A student representative
iv. A representative of the Quality Office will attend as advisor and servicing officer.
10.6 The Programme Leader of the student’s programme has the right to attend, particularly if the student has missed the viva meeting.
10.7 The Quality Office will write, normally within five (5) working days of receipt of the Academic Misconduct Form, to the student:
i. to present the allegation
ii. to advise the student that the case will be heard by the Academic Misconduct Panel
iii. to provide the student with all available evidence
iv. to advise the student of their right to be accompanied by a friend or student representative
v. to advise the student of their right to provide a written statement.
10.8 The student must attend the hearing in person. If a valid reason makes this impossible, this must be submitted to the Quality Office in writing; only with written permission from the Quality Office may the student then attend online. In such cases, the microphone and camera must be on for the duration of the hearing
At least one staff panel member (in addition to the Servicing Officer) should attend the hearing in person.
10.9 Once the date of the hearing has been confirmed and all evidence received, the Quality Office will write to the student to:
i. confirm the date / time / location of the meeting
ii. confirm the name of the panel members
iii. invite the student to provide a written statement
iv. remind the student of their right to be accompanied by a friend or student representative, who can provide pastoral support
v. advise the student that if they fail to attend, the Hearing will proceed in their absence.
iv. To inform the student of the possible penalties that may be applied.
10.10 Record of Hearing:
Records shall be kept of all academic Integrity investigations as well as a profile of outcomes and the maintenance of conformity to this policy, and a summary report shall be forwarded to the LCCM Quality Manager and reference to them shall be included in the casework recommendations tracker to go to the Quality and Standards Committee for information and review.
10.11 As a result of an Academic Misconduct Hearing, the panel will determine that:
i. There is no case to answer, and misconduct did not occur. The assessment will be marked as normal
ii. This is a case of poor academic practice, meaning that the student did not intend to cheat. The work will be returned for marking on its merits; a resit may be required, with a cap at pass. The Programme Leader will refer the student to academic integrity resources and/or training.
iii. That the student has committed academic misconduct, in which case the panel will refer to the Table of Penalties (Appendix) to determine the penalty.
10.12 In determining the penalty, the Academic Misconduct Hearing will consider the nature and severity of the offence, the apparent intention to deceive, and any previous allegations. Any implications of the decision in terms of, for example, a student’s visa status, must be considered and addressed as appropriate.
10.13 In exceptional circumstances, it may be appropriate to refer a student to the disciplinary procedure following the conclusion of the academic misconduct investigation.
10.14 The Quality Office will notify the student in writing, normally within five (5) working days, of the outcome, including the reasons for the penalty selected. It will also notify Programme Administration to record the outcome on the student’s record for consideration if a future allegation of academic misconduct is made against the student.
10.15 If the outcome is expulsion, the student may receive an interim award if they have obtained the necessary credits; the Assessment Board will recommend the relevant award. The student will not be permitted to attend the graduation ceremony.
11 Review Stage
11.1 Where a student is dissatisfied with the outcome of an Academic Misconduct Hearing, they may submit a request for review to be considered by the Reviewer (who will be appointed following the request to review). Grounds for requesting a review for a decision are limited to the following:
i. There is evidence that there has been a material procedural irregularity in the conduct of the disciplinary process
ii. There is additional evidence that has not previously been considered and could not reasonably have been made available at an earlier stage
iii. There is bias or reasonable perception of bias during the procedure
iv. The penalty applied was perceived as disproportionate to the offence.
11.2 Any student wishing to request a review must email quality@lccm.ac.uk stating the ground(s) of the request. This must happen within ten (10) working days of the date that the student was informed of the hearing outcome.
11.3 The Quality Office will forward the request to the Reviewer, a senior member of LCCM staff appointed by the Quality Office who was not previously involved in the case. The Reviewer will consider the case and make a recommendation to the Chair of the Academic Misconduct Hearing (as relevant). If the recommendation is that the appeal is upheld, a new meeting/hearing will be scheduled by the Quality Office, with a different Chair and panel, as appropriate. If the request for review is denied, the case will be closed.
11.4 A decision will be made within twenty (20) working days of receipt of the request.
11.5 The decision of the reviewer/rehearing is final. This is considered the end of LCCM’s internal procedures.
12 Completion of Procedures
12.1 Following the outcome of the request for review, the student will be issued with a Completion of Procedures letter. Information about Completion of Procedures (COP) letters is accessible from the OIA website.
13 The Office of the Independent Adjudicator (OIA)
13.1 If a student continues to be dissatisfied with the outcome, the student may lodge a complaint with the Office of the Independent Adjudicator (OIA) for Higher Education following receipt of their COP letter. Details of the OIA and how to submit a complete can be found on the OIA website.

Appendix 2: Indicative Table of Penalties
| The appropriate penalty will be determined by the relevant staff member(s) investigating the case, based on the specifics of the situation. |
| Poor Academic Practice: first instance |
| The work will be marked on its merits A capped resit may be required The student will be required to receive academic integrity guidance/training A note will be made on the student’s record A repeat allegation of poor academic practice will be progressed to Level A |
| Level A: First instance of plagiarism, self-plagiarism, falsification, or collusion |
| The work will receive a failure grade |
| Level B: Subsequent instance of plagiarism, self-plagiarism, falsification, or collusion (or first instance at Level 6 or Level 7) |
| The work will receive a failure grade |
| Level C: Contract cheating (use of essay mill) at Level 4, 5, 6, or 7. Note: Expulsion is a more likely outcome thanfor Level B. |
| The work will receive a failure grade |
Academic Appeals Policy and Procedures
1.1 Policy Statement
The London College of Contemporary Music (LCCM) is committed to ensuring that assessment decisions are fair, consistent, and made in accordance with published academic regulations. The Academic Appeals Policy provides students with a clear and transparent process to request a review of an assessment decision, where there is evidence that an error may have occurred or that valid extenuating circumstances were not considered at the appropriate time.
This policy exists to protect the integrity of academic decision-making while safeguarding students’ rights, and is designed to ensure that appeals are considered impartially, efficiently, and in line with sector best practice and awarding body regulations.
1.2 Scope
This policy applies to:
- All students enrolled on LCCM programmes leading to awards from the University for the Creative Arts (UCA) or other approved awarding bodies.
- All assessment decisions made by LCCM Assessment Boards, including progression, module results, and final awards.
- Appeals made on the grounds defined in this policy.
This policy does not cover:
- Disagreement with academic judgement.
- Matters relating to complaints, extenuating circumstances, or academic misconduct (which are dealt with under separate policies).
1.3 Policy Details
1.3.1 Appealing an assessment decision must not be confused with cases of extenuating circumstances or student complaints, each of which have their own published policies.
1.3.2 Students may not appeal against the academic judgement of the Assessment Board.
Appeals against assessment decisions will only be considered where the student:
- alleges that an assessment decision has been made that involved an inaccurate calculation and/or did not follow the relevant procedures and practices as detailed in the published programme handbook, module specification, assessment brief or other LCCM policies; or
- provides written evidence in support of a claim that performance in the assessment was adversely affected by extenuating circumstances which the student was unable or, for valid reasons, unwilling to divulge before the Board of Examiners reached its decision.
1.3.3 LCCM will reject all appeals it considers vexatious or frivolous, without further recourse to the appeals procedures.
In such cases the Reviewer will provide reasons in writing to the Student as to why the academic appeal is considered an abuse of the process but will not enter into lengthy correspondence about such cases.
Any academic appeal considered vexatious or frivolous may lead to action being taken by LCCM under the Student Code of Conduct and Disciplinary Procedure or Academic Misconduct Policy and Procedures.
1.3.4 The following are common examples of requests for appeal that are not accepted:
- The appeal is a disagreement with the academic judgement of an assessor in assessing the merits of academic work, which has been reached in accordance with the regulations.
- The student did not understand or was not aware of the published assessment regulations and procedures for a module, subject or programme.
- The appeal is on the grounds that poor teaching, supervision or guidance affected academic performance. In such circumstances a student should submit a complaint in accordance with the Complaints Procedure.
- No contemporaneous, independent, medical or other evidence has been submitted to support an application that academic performance was adversely affected by factors such as ill health.
- The appeal is on the grounds of extenuating circumstances.
- No valid reason, i.e. circumstances beyond a student’s control, has been submitted as explanation for not submitting extenuating circumstances to the attention of the Assessment Board before it met.
- The appeal concerns a long-standing health problem, which the student was aware of at enrolment.
- The student was subject to a personal disturbance or illness during or leading up to an assessment, a request for extenuating circumstances, as per the Extenuating Circumstances Policy, was not made and the appeal is not on the grounds that the appellant was unwilling or unable to disclose material extenuating circumstance at the due time.
- The student had changed their contact information without informing Student Services, resulting in assessment information being sent to an out-of- date address.
- Student Services receives the appeal beyond the time limit specified below. It is the student’s responsibility to ensure that the appeal is submitted on time.
1.4 Policy Governance
- This policy is reviewed annually by the Academic Board to ensure compliance with awarding body regulations and sector best practice.
- Any updates will be approved by the Academic Board and communicated to students and staff via the LCCM student portal and staff intranet.
- The Academic Appeals Policy operates in conjunction with related policies, including the Complaints Procedure, Extenuating Circumstances Policy, and Student Code of Conduct.
1.5 Related Policies
- Academic Misconduct Policy and Procedure
- Assessment and Feedback Policy
- Fitness to Practice Policy and Procedure
- Admissions Appeal Policy
- Complaints Policy and Procedure
- Data Protection and Privacy Policy
2. Procedure
Where a student feels they have a genuine appeal, the following procedures shall apply.
2.1 Stage 1
2.1.1 The student will complete an Academic Appeal Form, which is available from the student web portal, no later than 10 College working days from the date of first release to the student of the relevant assessment result(s).
2.1.2 The content of the form will constitute the substance of the Appeal; appellants must thus ensure they make their case fully and accurately at this point. Any further information or matters introduced by the appellant, subsequent to submission of the form, will be disregarded.
2.1.3 Student Services will forward the appeal to the Reviewer, being a Programme Leader who does not manage or teach on the appellant’s programme.
The Reviewer will consider the grounds for the appeal and, where the appellant can demonstrate that the correct assessment procedures may not have been followed, a calculation error may have been made, or that there may have been extenuating circumstances undisclosed for valid reason, the Reviewer will arrange a time or process to meet with the assessor and appellant to discuss the decision and feedback.
2.1.4 Via Student Services, the Reviewer will inform the awarding body of the appeal within 10 College working days of receipt.
2.1.5 The Reviewer will write to the appellant within 10 College working days of submission of the Academic Appeal Form to either:
- Explain the grounds why the appeal has been rejected, including where the appeal is considered vexatious or frivolous
- Agree a time for a meeting with the assessor and appellant, which will be, normally, within 15 College working days of submission of the Academic Appeal Form.
2.1.6 All appeal documents will be kept for four years after which time they may be destroyed.
2.2 Stage 2
If having met with the assessor and appellant, the Reviewer considers that there are valid grounds for the appeal, the Reviewer will complete Stage 2 of the initial appeal form detailing why the appeal should be considered.
2.2.1 Such grounds will only be made because:
- An error was made in calculating the result
- The assessment was not conducted in accordance with the College’s Academic Regulations, and/or associated programme and module specifications, assessment briefs, or other formal written briefings from the assessor
- Material extenuating circumstance previously undisclosed for valid reason
2.2.2 The Reviewer will write to the Chair of the Academic Board within five College working days of the meeting at stage one, explaining the details of why the appeal should proceed to Stage 3.
2.3 Stage 3
The Chair of the Academic Board will inform the Reviewer and the appellant of the date on which the appeal will be considered. This will normally be at the next Academic Board meeting.
2.3.1 The Chair of the Academic Board may choose to hold an extraordinary meeting of the Academic Board where any delay could cause possible disadvantage to the student. Disadvantage means that subsequent assessments could be affected by a delay.
2.3.2 The Appellant will be invited to present their appeal to the Academic Board, or appoint the Reviewer (who is a Board member ex-officio) to do so on their behalf. The Reviewer may also invite the assessor where doing so would help the Board in reaching a decision. Providing an invitation has been extended, the Board may make its decision in the absence of the appellant, with the Reviewer presenting the appeal regardless of whether so appointed by the appellant.
2.3.3 The Academic Board will consider all the evidence arising from the appeal and no other in reaching its decision. The decision of the Academic Board will be communicated to the appellant, Reviewer and awarding body in writing within 5 College working days of the Stage 3 meeting.
2.3.4 All paperwork will be kept confidentially for four years.
2.3.5 Final right of appeal to the Awarding Body
There shall be a final right of appeal to awarding body against a decision of an Assessment Board only if the appeal relates to a programme leading to a UCA award or credit;
and is against a decision related to either:
- progression from one stage to another of the programme to the next
or
- a final award;
and both of the following criteria are met:
- all appropriate internal procedures at the partner institution have been exhausted;
- there are reasonable grounds to believe that the partner institution’s internal procedures and regulations for dealing with appeals were not implemented correctly or fairly.
2.3.6 The procedure for appealing to the University for the Creative Arts is set out in UCA Website. The University will issue a Completion of Procedures letter to the appellant at the close of their procedure.
2.3.7 If the student is dissatisfied with the outcome after this final stage, they have the right to follow up with the OIA.

